Build A 0-30V Variable Power Supply With LM723

P.Encode 129 views
Build A 0-30V Variable Power Supply With LM723

Build a 0-30V Variable Power Supply with LM723

Hey guys! Ever needed a reliable variable power supply for your electronics projects? You know, the kind where you can dial in just the right voltage to test that new circuit without frying it? Well, today, we’re diving deep into building one yourself using the trusty LM723 voltage regulator. This isn’t just any power supply; it’s a robust, adjustable unit that can output anywhere from 0 to a whopping 30 volts. Perfect for hobbyists, students, or anyone who tinkers with electronics and wants a versatile tool on their bench. We’ll break down the schematics, explain the key components, and walk you through the construction process. Get ready to level up your DIY electronics game!

Understanding the LM723 Voltage Regulator

The star of our show is the LM723 voltage regulator, a classic integrated circuit designed for voltage regulation. What makes the LM723 so awesome for our 0-30V variable power supply project is its inherent flexibility. It’s a high-performance linear voltage regulator that can be configured to provide a wide range of output voltages, both positive and negative. For our specific goal of a 0-30V supply, we’ll be using it in a way that allows for adjustable output. The LM723 contains an internal voltage reference, a current limiter, and an amplifier, all packed into a single chip. This means fewer external components are needed, simplifying the circuit and making it more reliable. When building a 0-30V variable power supply using LM723 , understanding its capabilities is key. It can handle a decent amount of current, and with a few external transistors, we can boost its output current capability significantly, making it suitable for a wider range of applications. The internal reference voltage is quite stable, which translates to a stable output voltage, a crucial factor for sensitive electronic circuits. We’ll be leveraging this stability to ensure our power supply provides clean, consistent power. So, when you’re looking at the datasheet, pay attention to how it’s designed to be configured for adjustable output – that’s where the magic happens for our variable supply. It’s a component that has stood the test of time for a reason: it’s effective, reliable, and adaptable for projects like our 0-30V variable power supply using LM723 .

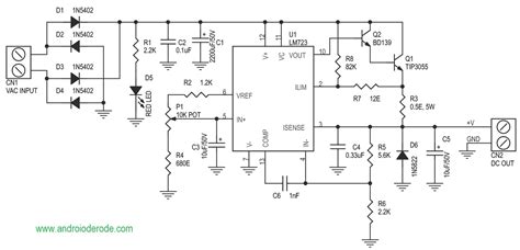
The Circuit Schematic Explained

Alright, let’s get down to the nitty-gritty of the circuit. Building a 0-30V variable power supply using LM723 requires understanding how the components work together. The heart of the circuit is, of course, the LM723 itself. We’ll connect it according to a specific configuration that allows for voltage adjustability. A key part of achieving the 0-30V range involves external components. We’ll use a potentiometer (a variable resistor) to set the desired output voltage. This potentiometer will be connected to the feedback pin of the LM723, essentially telling the regulator what voltage it should be outputting. The LM723 then adjusts its output to match this setting. To handle the higher current demands and achieve the higher voltage outputs, we’ll typically need an external pass transistor. This transistor acts like a controllable valve, allowing a larger current to flow from the main power source to the output terminals, while the LM723 provides the precise control signal. Common choices for this pass transistor include power NPN transistors like the 2N3055 or similar, which can dissipate significant heat. We’ll also need a robust power supply input, usually a transformer, rectifier diodes, and filter capacitors to provide a stable DC voltage to the circuit. The transformer steps down the mains voltage, the rectifier converts AC to pulsating DC, and the capacitor smooths out this pulsating DC into a relatively steady DC voltage. The LM723 then takes this raw DC and regulates it down to your desired voltage. Safety components like fuses are also essential to protect the circuit and yourself. Careful attention to grounding and layout is also vital to minimize noise and ensure stable operation. When you lay out your components, think about heat dissipation for the pass transistor – heatsinks are a must! The beauty of using the LM723 is that it simplifies the control circuitry significantly, allowing us to focus on the power handling and adjustment aspects. This makes our 0-30V variable power supply using LM723 a practical and achievable project.

Essential Components You’ll Need

So, what do you need to gather to build this awesome 0-30V variable power supply using LM723 ? Let’s list out the essential bits and pieces, guys. First up, the star of the show: the LM723 voltage regulator IC . You can usually find these in a DIP (Dual In-line Package) or TO-100 package. Next, for the adjustable voltage control, you’ll need a potentiometer . A 10k ohm or 50k ohm linear potentiometer is usually a good choice for fine-tuning the voltage. To boost the current handling and reach those higher voltages, we’ll need a power transistor . A popular and readily available choice is the 2N3055 NPN power transistor, but check the datasheets and consider what current your project might need. Make sure you get a suitable heatsink for this transistor; it’s going to get warm, possibly hot! For the input power, you’ll need a power transformer . The voltage rating will depend on your desired output; something around 24-30V AC center-tapped is common. You’ll also need a bridge rectifier or four individual rectifier diodes (like 1N4007 or higher current rating if needed) to convert AC to DC. A few electrolytic capacitors are crucial for filtering the rectified DC. We’re talking about values like 2200uF or higher, with a voltage rating well above your expected DC input. Smaller ceramic capacitors are also used for decoupling and noise filtering. Don’t forget resistors! You’ll need various values for setting up the LM723 and biasing the pass transistor. A fuse holder and a suitable fuse are non-negotiable for safety. You’ll also need a power switch , an LED with its current-limiting resistor to indicate power status, and binding posts or terminals for the output. Lastly, a perfboard or a PCB (if you’re designing one) and some hook-up wire to connect everything. A sturdy enclosure to house your project is also a must for safety and a professional look. Remember to check the component specifications against your design requirements, especially the voltage and current ratings. This list might seem long, but assembling these parts is a rewarding part of creating your own 0-30V variable power supply using LM723 .

Building the Power Supply: Step-by-Step

Now for the exciting part – putting it all together! Building a 0-30V variable power supply using LM723 can be broken down into manageable steps. First off, make sure you have a clear workspace and all your components ready. A good starting point is to lay out the components on your perfboard or PCB. Begin by soldering the LM723 IC and its associated passive components – the resistors and smaller capacitors that set its internal operating parameters. Double-check the orientation of the IC and the polarity of any capacitors. Next, integrate the external pass transistor and its biasing resistors. This is where careful soldering is important, especially for the power transistor which will likely have larger leads. Don’t forget to mount the heatsink securely to the pass transistor before soldering it in place if possible, or ensure good thermal contact. Now, let’s wire up the power input section. Solder the transformer to the bridge rectifier, and then connect the rectifier’s output to the filter capacitors. Pay close attention to polarity here; reverse polarity can destroy electrolytic capacitors. Add the fuse holder and power switch. Once the main DC power path is established, connect it to the input of your LM723 circuit and the collector of the pass transistor. The next critical step is wiring the potentiometer for voltage adjustment. Connect it according to the schematic, linking it to the feedback pin of the LM723. This is your voltage control! Wire the output terminals, ensuring they are connected to the emitter of the pass transistor (or the output stage if you have multiple pass transistors). Add the indicator LED with its current-limiting resistor. Before you power it up for the first time, perform a thorough visual inspection. Check all solder joints for bridges or cold joints. Verify all component orientations and polarities. Use a multimeter to check for any shorts between the positive and negative output terminals. It’s a good idea to perform an initial power-up with a current-limiting resistor in series with the mains input (a light bulb limiter is great for this) to protect against catastrophic failures. Once you’re confident, connect the power and slowly turn the potentiometer, using your multimeter to measure the output voltage. You should see it smoothly adjust from near zero up to your maximum desired voltage. Congratulations, you’ve just taken a huge step towards completing your 0-30V variable power supply using LM723 !

Tips for a Clean and Stable Output

Getting a 0-30V variable power supply using LM723 that’s not only functional but also clean and stable is the ultimate goal, right? We’ve covered the basics, but let’s talk about those little tweaks that make a big difference. Good filtering is paramount. This means using high-quality electrolytic capacitors with sufficient capacitance and a good ripple current rating. Placing smaller ceramic capacitors (like 0.1uF) directly across the terminals of the larger electrolytic capacitors, and also across the input and output pins of the LM723, helps bypass high-frequency noise. Proper grounding is another game-changer. Use a star ground configuration if possible, where all ground connections meet at a single point, typically near the power supply input or the main filter capacitor. This prevents ground loops, which can introduce hum and noise into your output. Heatsinking for the pass transistor isn’t just about preventing it from overheating; it also helps stabilize its performance. A well-heatsinked transistor operates more consistently. Layout matters a ton . Keep high-current paths short and thick. Separate the power input section from the sensitive control and output sections as much as possible to minimize interference. When wiring the potentiometer, use shielded wire if it’s far from the LM723 to prevent picking up noise from nearby components or AC mains. Adding an output filter can further improve stability. A simple RC (Resistor-Capacitor) or LC (Inductor-Capacitor) filter at the output can smooth out any remaining ripple or transients. For instance, a ferrite bead in series with a small capacitor to ground can be very effective. Testing under load is crucial. A power supply might seem stable with no load, but its voltage can sag or ripple can increase significantly when you connect your actual project. Use a load resistor (like a power resistor or even a high-wattage incandescent bulb for rough testing) to simulate different load conditions and check the output voltage stability. If you’re aiming for very sensitive applications, consider adding a voltage regulator IC like a 78xx or LM317 after your main adjustable supply to get an even cleaner, more precise output voltage, although this adds complexity. Finally, thermal management overall is key. Ensure good airflow within your enclosure. Overheating any component, especially the transformer and pass transistor, will degrade performance and lifespan. By implementing these tips, you’re well on your way to building a truly professional-grade 0-30V variable power supply using LM723 that you can rely on for all your electronic endeavors.

Safety First!

Whenever you’re working with electricity, especially mains voltage, safety first is the golden rule, guys! Building a 0-30V variable power supply using LM723 involves dealing with potentially dangerous voltages. Never work on a live circuit. Always unplug the transformer from the mains before making any connections or adjustments. Use an enclosure that is non-conductive or properly grounded to prevent accidental contact with live parts. A fuse is absolutely critical. It acts as a safety valve, protecting your circuit and preventing fires in case of a short circuit or overload. Make sure the fuse rating is appropriate for your design. Double-check all your wiring , especially polarity of capacitors and diodes, and ensure there are no stray wires or solder bridges that could cause a short circuit. When testing, start with a current limiter if possible. A simple light bulb limiter (connecting a low-wattage incandescent bulb in series with the mains input) can prevent damage if you’ve made a mistake. Be mindful of heat. Power transistors can get very hot. Ensure adequate heatsinking and ventilation, and avoid touching hot components. If you are unsure about any step, consult reliable resources or an experienced friend. It’s always better to be safe than sorry. Your 0-30V variable power supply using LM723 is a fantastic project, but safety should always be your top priority.

Conclusion

So there you have it, folks! You’ve learned how to design and build your very own 0-30V variable power supply using LM723 . This project is a fantastic way to gain hands-on experience with power electronics and create a versatile tool for your workbench. The LM723’s flexibility makes it an ideal choice for adjustable voltage regulation, and with the addition of a pass transistor, we can achieve the desired voltage and current capabilities. Remember the key takeaways: understand the schematic, select the right components with appropriate ratings, assemble carefully with attention to detail, and most importantly, prioritize safety. A well-built power supply like this isn’t just functional; it’s a testament to your skills and a reliable companion for countless electronics projects to come. Happy building!